收藏本站
服务热线:400-611-8830
首页
国家公务员
各省公务员
教师编
事业编
军队文职
三支一扶
考试资讯
关于我们
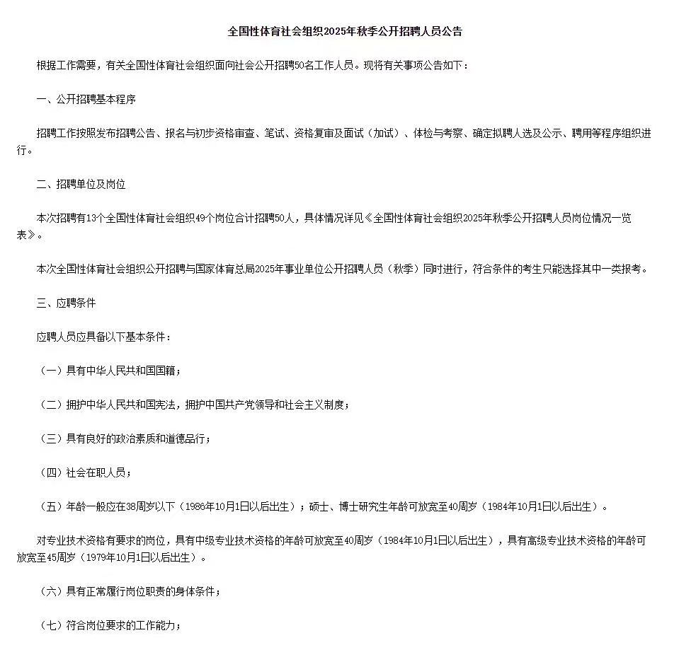
全国性体育社会组织2025年秋季招聘50人公告
作者:国图政考 日期:2025-10-11 11:11:22 点击数:
标签:
国图政考
上一篇
: 2025年安徽东至县部分乡镇事业单位招聘21人公告
下一篇
: 浙江省绍兴市柯桥区2026年新教师招聘公告(一)
相关推荐
广东省鹤山市第一中学教育集团进校园招聘教师公告
2025年长沙市直事业单位第二批公开招聘工作人员公告
2025年郧西县事业单位公开招聘工作人员公告
2025年长沙市直事业单位第二批公开招聘工作人员公告
2025年郧西县事业单位公开招聘工作人员公告
“百万英才汇南粤”2025年下半年广州市白云区中小学校校园“
2026省考安排参考表
报名时间:预计1月前后(各省时间不同)
点击查看
考试时间:预计2月25日(各省时间不同)
报名入口
准考证打印:考前一周打印
缴费入口
成绩查询:一般考后两个月开始
打印入口
面试:间隔两个月左右
考试题库
录用公示:公示拟录用人员名单
查询入口
2026国考安排参考表
报名时间:预计2025年10月中下旬
点击查看
笔试时间:预计11月30日、12月1日
报名入口
准考证打印:预计11月25日0:00至12月1日15:00
缴费入口
成绩查询:预计2026年1月
打印入口
面试:间隔两个月左右
考试题库
录用公示:公示拟录用人员名单
查询入口
新手指南
智能题库
旗下品牌
注册协议
常见问题
服务条款
教学特色
答疑解惑
关于我们
法律声明
网站声明
公司简介
售后服务
投诉反馈
售后问题
员工验证
工作时间(周一至周日)
9:00 - 21:30
咨询热线
400-611-8830
鲁ICP备2025159777号